

Acta Veterinaria et Zootechnica Sinica ›› 2025, Vol. 56 ›› Issue (10): 4988-4997.doi: 10.11843/j.issn.0366-6964.2025.10.019
• Animal Genetics and Breeding • Previous Articles Next Articles
LI Yunpeng(
), HAN Xiaoman, YU Yongqi, CAI Jiawei, ZHAO Bohao, CHEN Yang, WU Xinsheng*(
)
Received:2025-03-28
Online:2025-10-23
Published:2025-11-01
Contact:
WU Xinsheng
E-mail:lion2540931239@163.com;xswu@yzu.edu.cn
CLC Number:
LI Yunpeng, HAN Xiaoman, YU Yongqi, CAI Jiawei, ZHAO Bohao, CHEN Yang, WU Xinsheng. Cloning and Expression of TIMP1 in Oryctolagus Cunicilus and Its Impact on the Proliferation of Dermal Papilla Cells[J]. Acta Veterinaria et Zootechnica Sinica, 2025, 56(10): 4988-4997.
Table 1
The main reagents"
| 试剂名称Reagent name | 公司名称Company name | 所在地Location |
| 间充质干细胞培养基Mesenchymal stem cell medium | SciencellⓇ公司 | 美国 |
| TaKaRa胶回收试剂盒 | TaKaRa公司 | 日本 |
| MiniBEST Agarose Gel DNA Extraction Kit Ver 4.0 | ||
| SteadyPure通用型RNA提取试剂盒 | 艾科瑞生物工程有限公司 | 中国长沙 |
| SteadyPure Universal RNA Extraction Kit | ||
| SYBR Green Pro Taq HS预混型qPCR试剂盒Ⅱ | 艾科瑞生物工程有限公司 | 中国长沙 |
| SYBR Green Premix Pro Taq HS qPCR Kit Ⅱ | ||
| 琼脂糖Agarose | BioFroxx公司 | 德国 |
| BeyoClickTMEdU-555细胞增殖检测试剂盒 | 碧云天生物技术有限公司 | 中国上海 |
| BeyoClickTM EdU Cell Proliferation Kit with AF555 | ||
| 免疫染色固定液P0098 Immunol Staining Fix Solution | 碧云天生物技术有限公司 | 中国上海 |
| 免疫染色封闭液P0102 Immunol Staining Blocking Buffer | 碧云天生物技术有限公司 | 中国上海 |
| 免疫染色强力通透液 | 碧云天生物技术有限公司 | 中国上海 |
| P20097 Enhanced Immunostaining Permeabilization Buffer | ||
| CCK-8 CCK-8 Cell Counting Kit | 诺唯赞生物科技股份有限公司 | 中国南京 |
| LipofectamineTM2000转染试剂 | Invitrogen公司 | 美国 |
| LipofectamineTM 2000 Transfection Reagent | ||
| 无内毒素大提质粒盒EndoFree Maxi Plasmid Kit | 天根生化科技有限公司 | 中国北京 |
| 干扰RNA si-RNA | 苏州吉玛基因股份有限公司 | 中国苏州 |
Table 3
The sequences of primers used for RT-qPCR"
| 基因名称Gene | 引物序列(5′→3′) Sequence | 退火温度/℃ Tm | 产物长度/bp Products size |
| TIMP1 | F: CTGCGGGTACTCCCACAAAT | 60.40 | 157 |
| R: AGCGTAGGTCTTGGTGAAGC | |||
| GAPDH | F: TGGAATCCACTGGCGTCTTC | 57.45 | 241 |
| R: GTCATGAGCCCCTCCACAAT | |||
| SFRP2 | F: GGCCACGAGACCATGAAAGA | 57.45 | 239 |
| R: CGATCGCACTCGAGCATGT | |||
| BMP2 | F: TCGTTGGAAGAACTGCCAGAA | 55.40 | 159 |
| R: ATGATGGAAACCGCTGTCGT | |||
| FGF2 | F: GGCTGTACTGCAAAAACGGG | 57.45 | 161 |
| R: AGCAAGGTAACGGTTTGCAC | |||
| TGFβ1 | F: TCTGGAACGGGCTCAACATC | 57.45 | 174 |
| R: CAGAAGTTGGCGTGGTAGCC | |||
| WNT2 | F: CTCTCGGTGGAATCTGGCTG | 55.40 | 224 |
| R: ATACTGGCACTCTGCTGTCC |
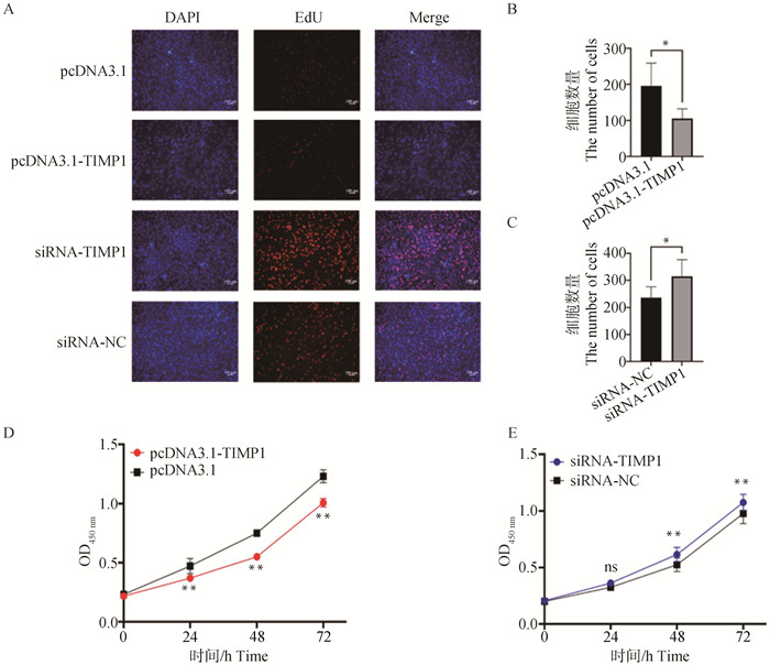
Fig. 4
The effect of TIMP1 on the expression of genes related to hair follicle growth and development in DPCs A. The effect of TIMP1 overexpression on the gene expression level of TIMP1 in DPCs; B. The effect of TIMP1 knockdown on the gene expression level of TIMP1 in DPCs; C. The effect of TIMP1 overexpression on the expression level of hair follicle growth and development related genes in DPCs; D. The effect of TIMP1 knockdown on the expression level of hair follicle growth and development related genes in DPCs. *. P < 0.05, **. P < 0.01, the same as below"
| 1 | 吴望, 赵一平, 沈芯宇, 等. 毛囊干细胞及其环境调控[J]. 皮肤科学通报, 2024, 41 (5): 489- 496. |
| WU W , ZHAP Y P , SHEN X Y , et al. Hair follicle stem cells and their environmental regulation[J]. Dermatology Bulletin, 2024, 41 (5): 489- 496. | |
| 2 | LIN X Y , ZHU L , HE J . Morphogenesis, growth cycle and molecular regulation of hair follicles[J]. Front Cell Dev Biol, 2022, 12, 899095. |
| 3 |
LEE J H , CHOI S . Deciphering the molecular mechanisms of stem cell dynamics in hair follicle regeneration[J]. Exp Mol Med, 2024, 56 (1): 110- 117.
doi: 10.1038/s12276-023-01151-5 |
| 4 |
SUN P P , WANG Z , LI S X , et al. Autophagy induces hair follicle stem cell activation and hair follicle regeneration by regulating glycolysis[J]. Cell Biosci, 2024, 14 (1): 6.
doi: 10.1186/s13578-023-01177-2 |
| 5 |
曹馨予, 蔡佳炜, 鲍志远, 等. ATG14调控家兔毛囊毛乳头细胞自噬进程的功能探究[J]. 畜牧兽医学报, 2024, 55 (8): 3472- 3481.
doi: 10.11843/j.issn.0366-6964.2024.08.020 |
|
CAO X Y , CAI J W , BAO Z Y , et al. The function analysis of ATG14 regulates the autophagy process in rabbit hair follicle dermal papilla cells[J]. Acta Veterinaria et Zootechnica Sinica, 2024, 55 (8): 3472- 3481.
doi: 10.11843/j.issn.0366-6964.2024.08.020 |
|
| 6 | 谭秀琼, 崔旭, 冉艾, 等. 兔产品市场现状与前景分析[J]. 中国养兔杂志, 2024 (4): 39- 40. |
| TAN X Q , CUI X , RAN A , et al. Current market status and future prospects analysis of rabbit products[J]. China Rabbit Farming Journal, 2024 (4): 39- 40. | |
| 7 |
ALMUNTASHIRI S , ALHUMAID A , ZHU Y , et al. TIMP-1 and its potential diagnostic and prognostic value in pulmonary diseases[J]. Chin Med J Pulm Crit Care Med, 2023, 1 (2): 67- 76.
doi: 10.1016/j.pccm.2023.05.002 |
| 8 |
PAKPAHAN N D , KYAWSOEWIN M , MANOKAWINCHOKE J , et al. Intermittent compressive force regulates matrix metalloproteinases and tissue inhibitors of metalloproteinases expression in human periodontal ligament cells[J]. Arch Oral Biol, 2024, 165, 106011.
doi: 10.1016/j.archoralbio.2024.106011 |
| 9 |
HANDARI S D , RAHMAN M S , SARGOWO D , et al. Colchicine modulates TIMP1, MMP1, and pMAP4 expression to enhance extracellular matrix degradation in 3T3 fibroblast-mediated myocardial infarction[J]. J Pharm Pharmacogn Res, 2024, 12 (3): 586- 593.
doi: 10.56499/jppres23.1937_12.3.586 |
| 10 |
HOU C , MIAO Y , WANG X , et al. Expression of matrix metalloproteinases and tissue inhibitor of matrix metalloproteinases in the hair cycle[J]. Exp Ther Med, 2016, 12 (1): 231- 237.
doi: 10.3892/etm.2016.3319 |
| 11 | LI W J , CHEN W , FU X B , et al. Expression of matrix metalloproteinases and their inhibitors in fetal skin and their biological significance[J]. Zhongguo Wei Zhong Bing Ji Jiu Yi Xue, 2006 (5): 303- 306. |
| 12 |
ZHOU L , WANG H , JING J , et al. Regulation of hair follicle development by exosomes derived from dermal papilla cells[J]. Biochem Biophys Res Commun, 2018, 500 (2): 325- 332.
doi: 10.1016/j.bbrc.2018.04.067 |
| 13 |
XIONG Y , LIU Y , SONG Z Q , et al. Identification of Wnt/β-catenin signaling pathway in dermal papilla cells of human scalp hair follicles: TCF4 regulates the proliferation and secretory activity of dermal papilla cell[J]. J Dermatol, 2014, 41 (1): 84- 91.
doi: 10.1111/1346-8138.12313 |
| 14 | 高媛. 人毛囊真皮细胞外基质对鞘杯细胞生物学特性的影响[D]. 广州: 南方医科大学, 2022. |
| GAO Y. Effects of extracellular matrix from dermal substructure of human hair follicle on biological characteristics of dermal cup cell[D]. Guangzhou: Southern Medical University, 2022. (in Chinese) | |
| 15 |
SINGH B , SCHOEB T R , BAJPAI P , et al. Reversing wrinkled skin and hair loss in mice by restoring mitochondrial function[J]. Cell Death Dis, 2018, 9 (7): 735.
doi: 10.1038/s41419-018-0765-9 |
| 16 | LI J , ZHAO B , ZHANG X , et al. Establishment and functional characterization of immortalized rabbit dermal papilla cell lines[J]. Anim Biotechnol, 2023, 34 (8): 4050- 4059. |
| 17 | WILKINS M R , GASTEIGER E , BAIROCH A , et al. Protein identification and analysis tools in the ExPASy server[J]. Methods Mol Biol, 1999, 112, 531- 552. |
| 18 |
PETERSEN T N , BRUNAK S , VON HEIJNE G , et al. SignalP 4.0: discriminating signal peptides from transmembrane regions[J]. Nat Methods, 2011, 8 (10): 785- 786.
doi: 10.1038/nmeth.1701 |
| 19 |
MöLLER S , CRONING M D R , APWEILER R . Evaluation of methods for the prediction of membrane spanning regions[J]. Bioinformatics, 2001, 17 (7): 646- 653.
doi: 10.1093/bioinformatics/17.7.646 |
| 20 |
DELEAGE G . ALIGNSEC: viewing protein secondary structure predictions within large multiple sequence alignments[J]. Bioinformatics, 2017, 33 (24): 3991- 3992.
doi: 10.1093/bioinformatics/btx521 |
| 21 |
WATERHOUSE A , BERTONI M , BIENERT S , et al. SWISS-MODEL: homology modelling of protein structures and complexes[J]. Nucleic Acids Res, 2018, 46 (W1): W296- W303.
doi: 10.1093/nar/gky427 |
| 22 |
KUMAR S , STECHER G , LI M , et al. MEGA X: Molecular Evolutionary Genetics Analysis across Computing Platforms[J]. Mol Biol Evol, 2018, 35 (6): 1547- 1549.
doi: 10.1093/molbev/msy096 |
| 23 |
HORTON P , PARK K J , OBAYASHI T , et al. WoLF PSORT: protein localization predictor[J]. Nucleic Acids Res, 2007, 35, W585- W587.
doi: 10.1093/nar/gkm259 |
| 24 |
LAO G , REN M , WANG X , et al. Human tissue inhibitor of metalloproteinases-1 improved wound healing in diabetes through its anti-apoptotic effect[J]. Exp Dermatol, 2019, 28 (5): 528- 535.
doi: 10.1111/exd.13442 |
| 25 | ALAEE M , SHAHSAVARI G , YAZDI M , et al. 3, 4 Dihydroxyphenylethanol may inhibit metastasis in HepG2 cells by influencing the expression of miR-21 and genes associated with metastasis[J]. Rep Biochem Mol Biol, 2024, 13 (2): 254- 262. |
| 26 |
DE ALMEIDA H , ZIGRINO P , MVLLER F , et al. Human scalp dermal papilla and fibrous sheath cells have a different expression profile of matrix metalloproteinases in vitro when compared to scalp dermal fibroblasts[J]. Arch Dermatol Res, 2005, 297 (3): 121- 126.
doi: 10.1007/s00403-005-0587-3 |
| 27 |
KWACK M H , HAMIDA O B , KIM M K , et al. Establishment and characterization of matched immortalized human frontal and occipital scalp dermal papilla cell lines from androgenetic alopecia[J]. Sci Rep, 2023, 13 (1): 21421.
doi: 10.1038/s41598-023-48942-4 |
| 28 |
ZHAO J , QUAN Z , WANG H , et al. Novel strategy for hair regeneration: Exosomes and collagenous sequences of human a1 (ⅩⅦ) chain enhance hair follicle stem cell activity by regulating the hsa-novel-238a-CASP9 axis[J]. Exp Cell Res, 2025, 446 (2): 114483.
doi: 10.1016/j.yexcr.2025.114483 |
| 29 |
TIAN Y , YANG X , DU J , et al. Differential methylation and transcriptome Integration analysis identified differential methylation annotation genes and functional research related to hair follicle development in Sheep[J]. Front Genet, 2021, 12, 735827.
doi: 10.3389/fgene.2021.735827 |
| 30 |
LIU J Y , LIU B , MU Q , et al. Melatonin promotes the proliferation of dermal papilla cells in cashmere goats via activation of chi-let-7d-5p/WNT2 axis[J]. Genomics, 2024, 116 (6): 110961.
doi: 10.1016/j.ygeno.2024.110961 |
| 31 |
ZHOU T , CHEN Y , ZHAO B , et al. Characterization and functional analysis of SIAH1 during skin and hair follicle development in the angora rabbit (Oryctolagus cuniculus)[J]. Hereditas, 2020, 157 (1): 10.
doi: 10.1186/s41065-020-00126-0 |
| 32 |
WANG F , ZHANG X , DAI Y , et al. The frzb gene regulates hair follicle development in rabbits via the wnt/b-catenin signalling pathway[J]. World Rabbit Sci, 2023, 31, 171- 178.
doi: 10.4995/wrs.2023.18171 |
| 33 |
KIM B K , YOON S K . Expression of Sfrp2 is increased in catagen of hair follicles and inhibits keratinocyte proliferation[J]. Ann Dermatol, 2014, 26 (1): 79- 87.
doi: 10.5021/ad.2014.26.1.79 |
| 34 |
ZHAO B H , CHEN Y , YANG N , et al. miR-218-5p regulates skin and hair follicle development through Wnt/β-catenin signaling pathway by targeting SFRP2[J]. J Cell Physiol, 2019, 234, 20329- 20341.
doi: 10.1002/jcp.28633 |
| 35 |
SU R , ZHANG W G , SHARMA R , et al. Characterization of BMP2 gene expression in embryonic and adult inner mongolia cashmere goat (Capra hircus) hair follicles[J]. Can J Anim Sci, 2009, 89 (4): 457- 462.
doi: 10.4141/CJAS08130 |
| 36 |
CAI B J , ZHENG Y P , YAN J D , et al. BMP2-mediated PTEN enhancement promotes differentiation of hair follicle stem cells by inducing autophagy[J]. Exp Cell Res, 2019, 385 (2): 111647.
doi: 10.1016/j.yexcr.2019.111647 |
| 37 |
CHALMERS F E , DUSOLD J E , SHAIK J A , et al. Targeted deletion of TGFβ1 in basal keratinocytes causes profound defects in stratified squamous epithelia and aberrant melanocyte migration[J]. Dev Biol, 2022, 485, 9- 23.
doi: 10.1016/j.ydbio.2022.02.009 |
| 38 |
WANG K W , LIN B L , BREMS J J , et al. Hepatic apoptosis can modulate liver fibrosis through TIMP1 pathway[J]. Apoptosis, 2013, 18 (5): 566- 577.
doi: 10.1007/s10495-013-0827-5 |
| 39 | ZHOU W Y , KONG F G , ZHOU J H , et al. Knockdown of tissue inhibitor of metalloproteinase 1 suppresses cell apoptosis in cerebral infarction rat model[J]. Int J Clin Exp Pathol, 2016, 9 (4): 4377- 4384. |
| 40 |
XI Y , HUANG H , ZHAO Z , et al. Tissue inhibitor of metalloproteinase 1 suppresses growth and differentiation of osteoblasts and differentiation of osteoclasts by targeting the AKT pathway[J]. Exp Cell Res, 2020, 394 (1): 112189.
doi: 10.1016/j.yexcr.2020.112189 |
| [1] | HAN Xiaoman, SUN Shaoning, YANG Jie, SHEN Ning, BAO Zhiyuan, CAI Jiawei, ZHAO Bohao, CHEN Yang, WU Xinsheng. Cloning Expression and Bioinformatics Analysis of Rabbit MSX2 Gene [J]. Acta Veterinaria et Zootechnica Sinica, 2025, 56(6): 2724-2732. |
| [2] | Xinyu CAO, Jiawei CAI, Zhiyuan BAO, Shuyu YAO, Yunpeng LI, Yang CHEN, Xinsheng WU, Bohao ZHAO. The Function Analysis of ATG14 Regulates the Autophagy Process in Rabbit Hair Follicle Dermal Papilla Cells [J]. Acta Veterinaria et Zootechnica Sinica, 2024, 55(8): 3472-3481. |
| [3] | Lirui ZHANG, Beiyu ZHANG, Yujuan LI, Yongxu LIU, Hong ZHAO, Fuchang LI, Lei LIU. Effects of Dietary Methionine Level on Wool Production Performance and Hair Follicle Development of Angora Rabbits [J]. Acta Veterinaria et Zootechnica Sinica, 2024, 55(7): 3024-3031. |
| [4] | Xiaosong WANG, Dong LI, Shu LI, Jiali CHEN, Yongxu LIU, Hong ZHAO, Fuchang LI, Lei LIU. Effects of Dietary Different Copper Levels on Production Performance and Hair Follicle Development in Angora Rabbits [J]. Acta Veterinaria et Zootechnica Sinica, 2024, 55(7): 3032-3039. |
| [5] | Mingliang HE, Xiaoyang LÜ, Yongqing JIANG, Zhenghai SONG, Yeqing WANG, Huiguo YANG, Shanhe WANG, Wei SUN. Function Analysis of SOX18 in Hu Sheep Hair Follicle Dermal Papilla Cells Based on Transcriptome Sequencing [J]. Acta Veterinaria et Zootechnica Sinica, 2024, 55(6): 2409-2420. |
| [6] | KANG Jia, DUAN Xiangru, YIN Xuejiao, YANG Ruochen, LI Taichun, SHAN Xinyu, CHEN Meijing, ZHANG Yingjie, LIU Yueqin. Effects of Cysteine and Methionine on Secondary Hair Follicle Growth and Hair Dermal Papilla Cell Proliferation in vitro in Cashmere Goats [J]. Acta Veterinaria et Zootechnica Sinica, 2024, 55(2): 515-527. |
| [7] | CHEN Chun, KANG Zhaofeng, WEI Yue, LI Guanhong, WU Yanping, XIE Jinfang. Correlation of Wnt3a Gene Polymorphism with Skin Follicle Traits in Chongren Partridge Chicken [J]. Acta Veterinaria et Zootechnica Sinica, 2023, 54(7): 2810-2823. |
| [8] | LI Yujuan, ZHANG Yuanming, ZHANG Beiyu, LI Fuchang, LIU Lei. Effects of Dietary Lysine Supplementation on Hair Production Performance and Hair Follicle Development of Angora Rabbits [J]. Acta Veterinaria et Zootechnica Sinica, 2023, 54(5): 2013-2019. |
| [9] | ZHANG Xiyu, ZHAI Pin, WANG Fan, DAI Yingying, ZHAO Bohao, CHEN Yang, WU Xinsheng. Expression and Function of KRT 16 in Hair Follicle Development of Angora Rabbit [J]. Acta Veterinaria et Zootechnica Sinica, 2023, 54(1): 157-167. |
| [10] | QIN Feng, WANG Jing, ZHAI Pin, PAN Xiaoqing, YANG Jie, SHAO Le, LI Jian, ZHANG Xia. Effects of Different Colours of LED Lights on the Fiber Quality and Skin Follicle Development of Su Line Angora Rabbits [J]. Acta Veterinaria et Zootechnica Sinica, 2021, 52(9): 2545-2552. |
| [11] | CHEN Mengyue, ZHANG Yuchen, LOU Jiangcheng, LUO Chuanzhen, ZHAO Hongli, LIU Xiaoli, HU Xueying. Histopathological Diagnosis and Immunohistochemical Analysis of 26 Cases of Canine Hair Follicle Tumors [J]. Acta Veterinaria et Zootechnica Sinica, 2021, 52(5): 1407-1413. |
| [12] | ZHANG Lechao, DUAN Chunhui, LIU Yueqin, ZHANG Yingjie. Effect of PRL Inhibitor on Hair Follicle Development of Yanshan Cashmere Goat [J]. Acta Veterinaria et Zootechnica Sinica, 2021, 52(12): 3492-3500. |
| [13] | DING Yangyang, LIU Zhanfa, MENG Xiangren, MA Yuehui, PU Yabin, ZHAO Qianjun. Research Progress on Biological Mechanisms Related to Wool Bending and Hair Follicle Development [J]. Acta Veterinaria et Zootechnica Sinica, 2020, 51(1): 9-17. |
| [14] | SHI Mingyan, GAO Xue, YI Li, ZHOU Xinyu, KANG Junfang, LI Zhichao. Effects of Overexpression of IL-6 on Proliferation and Migration of Goat Hair Follicle Stem Cells in vitro [J]. ACTA VETERINARIA ET ZOOTECHNICA SINICA, 2019, 50(6): 1154-1161. |
| [15] | WU Jinqiang, CAO Xiaorui, YAN Ruiqin, LU Na, ZHANG Jiaojiao, WU Jiahao, HE Xiaoyan. Expression of FGF21 and Receptors FGFR1, FGFR2 in the First Hair Follicle Growth Cycle of Mice [J]. ACTA VETERINARIA ET ZOOTECHNICA SINICA, 2019, 50(3): 534-543. |
| Viewed | ||||||
|
Full text |
|
|||||
|
Abstract |
|
|||||