

Acta Veterinaria et Zootechnica Sinica ›› 2025, Vol. 56 ›› Issue (9): 4379-4392.doi: 10.11843/j.issn.0366-6964.2025.09.021
• Animal Genetics and Breeding • Previous Articles Next Articles
					
													LI Jiapeng(
), LIU Qing, SUN Jiayu, MA Zefang, CUI Kai*(
)
												  
						
						
						
					
				
Received:2025-02-11
															
							
															
							
															
							
																	Online:2025-09-23
															
							
																	Published:2025-09-30
															
						Contact:
								CUI Kai   
																	E-mail:2379698676@qq.com;qdndcuikai@163.com
																					CLC Number:
LI Jiapeng, LIU Qing, SUN Jiayu, MA Zefang, CUI Kai. Screening of Key Genes for Coat Color Formation in Silver Fox Based on Transcriptome and Proteome Analyses[J]. Acta Veterinaria et Zootechnica Sinica, 2025, 56(9): 4379-4392.
Table 1
Primers information"
| 基因 Gene  |  上游引物(5'→3') Forward primer  |  下游引物(5'→3') Reverse primer  |  退火温度/℃ Annealing temperature  |  片段大小/bp Product length  |  
| TYRP1 | TCTGGCCTCCAGTTACCAACG | AGCAGCAACTACCGCTATGGT | 60 | 131 | 
| TYR | GGTACCGGGATCTGCCAATGA | AGGATTCCCGGTTGTGTCCAA | 60 | 146 | 
| PMEL | TCTGGCAATGGTCAGCACTCA | TAGCCAGCAACACCAGCAAGA | 60 | 98 | 
| MLANA | GGTCACCAGCACAGCAAACTG | TTCTCATAGGGAGGTGGTGCAT | 60 | 80 | 
| LEF1 | AGCGAATGTCGTAGCTGAGTG | GCTGTCTTTCCTTCCGTGCTA | 60 | 131 | 
| GAPDH | GTGACACCCACTCTTCCACCT | GGAGGCCATGTGGACCATGA | 60 | 242 | 
Table 2
Results of transcriptome sequencing data quality assessment"
| 样品 Sample  |  原始读数/bp Raw reads  |  质控后读数/bp Clean reads  |  错误率/% Error rate  |  %≥Q20 | %≥Q30 | GC/% | 总比对率/% Total mapping  |  
| YS-1 | 46 470 886 | 44 310 616 | 0.03 | 97.48 | 93.39 | 48.41 | 88.94 | 
| YS-2 | 43 981 300 | 43 098 938 | 0.03 | 97.41 | 93.14 | 47.96 | 90.93 | 
| YS-3 | 43 499 072 | 42 923 648 | 0.03 | 97.40 | 93.00 | 48.07 | 92.28 | 
| YS-4 | 44 479 798 | 43 842 718 | 0.03 | 97.55 | 93.37 | 47.84 | 91.81 | 
| CS-1 | 43 101 594 | 42 518 100 | 0.03 | 97.27 | 92.73 | 47.71 | 92.31 | 
| CS-2 | 50 271 118 | 49 3445 90 | 0.03 | 97.47 | 93.21 | 47.49 | 87.01 | 
| CS-3 | 43 156 360 | 42 4830 92 | 0.03 | 97.34 | 92.92 | 47.85 | 93.04 | 
| CS-4 | 43 144 354 | 42 4230 88 | 0.03 | 97.24 | 92.63 | 47.45 | 92.35 | 
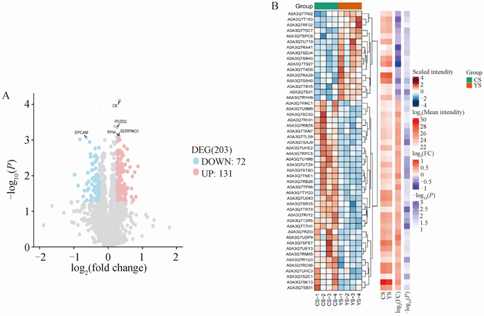
Fig. 1
Results of transcriptome analysis of silver fox and red fox A. PCA analysis of the two sample groups: YS represents the silver black fox group, and CS represents the red fox group; B. Volcano plot of DEGs in the YS group vs. CS group; C. Clustered heatmap of DEGs: the x-axis indicates sample names, and the y-axis indicates DEGs. Different colors represent different gene expression levels, where red indicates highly expressed genes and blue indicates lowly expressed genes"
														Fig. 2
Results of GO functional and KEGG pathway enrichment analysis of DEGs A.GO functional enrichment analysis of DEGs: the x-axis represents the number of genes, and the y-axis represents GO categories; B.KEGG pathway enrichment analysis of DEGs: the x-axis represents the enrichment factor, and the y-axis represents pathways"
														Table 3
GO enrichment results of DEGs related to coat color formation"
| GO ID | GO注释GO annotation | P值 P value  |  差异表达基因DEGs | 
| GO: 0042438 | 黑色素生物合成过程 melanin biosynthetic process  |  0.002 04 | TYRP1、NRAS、EDNRB、TYR、MFSD12、CTNS、OPN3、OCA2、KITLG、TCF7、EP300、ADCY4、ADCY7、PMEL、LEF1、WNT7B、ADCY5 | 
| GO: 0006582 | 黑色素代谢过程 melanin metabolic process  |  0.003 08 | TYR、MFSD12、CTNS、OPN3、OCA2、APPL1 | 
| GO: 0048023 | 黑色素生物合成过程的正调控 positive regulation of melanin biosynthetic process  |  0.008 76 | TYRP1、OPN3、APPL1 | 
| GO: 0048022 | 黑色素生物合成过程的负调控 negative regulation of melanin biosynthetic process  |  0.041 59 | MFSD12、OPN3 | 
| GO: 0042470 | 黑色素体 melanosome  |  0.050 00 | MLANA、PMEL、ANXA6、MFSD12、CTNS、BACE2、OCA2、APOE | 
Table 4
KEGG pathway enrichment analysis results of DEGs related to coat color formation"
| 通路ID Pathway ID | 通路名称Pathway name | P值P value | 差异表达基因DEGs | 
| vvp04916 | 黑色素合成 Melanogenesis  |  0.022 23 | NRAS、EDNRB、KITLG、ADCY7、ADCY4、WNT7B、EP300、TCF7、LEF1、ADCY5 | 
| vvp04024 | cAMP信号通路 cAMP signaling pathway  |  0.007 26 | ADCY7、EP300、ADCY5、ASIP、ADCY4、MC1R、EDNRB | 
| vvp04310 | Wnt信号通路 Wnt signaling pathway  |  0.020 08 | LEF1、TCF7、WNT7B、EP300 | 
| vvp04010 | MAPK信号通路 MAPK signaling pathway  |  0.008 27 | NRAS、KITLG、EDNRB、FLT4 | 
| vvp04151 | PI3K-Akt信号通路 PI3K-Akt signaling pathway  |  0.006 91 | NRAS、KITLG、FLT4、THBS3 | 
Fig. 4
Proteomics analysis results A. Volcano plot of DEPs in YS vs. CS groups; B.Clustering heatmap of DEPs: x-axis represents sample names, y-axis represents DEPs. Different colors indicate protein expression levels, with darker colors showing higher expression and lighter colors showing lower expression"
														Fig. 5
Results of GO and KEGG enrichment analysis of DEPs A.GO enrichment analysis of DEPs: the x-axis represents the number of proteins, and the y-axis indicates GO categories; B.KEGG pathway enrichment analysis of DEPs: the x-axis represents the negative logarithm of the statistical significance of protein expression levels, and the y-axis shows pathway. The size of the circles indicates the number of genes enriched in the respective pathways, and different colors represent the enrichment factor"
														Table 5
KEGG pathways related to coat color formation"
| 通路ID Pathway ID | 通路名称Pathway name | 差异表达基因DEGs | 差异表达蛋白质DEPs | 
| vvp04916 | 黑色素合成 Melanogenesis  |  NRAS、EDNRB、KITLG、ADCY5、ADCY7、ADCY4、WNT7B、EP300、TCF7、LEF1 | HRNS、NRAS、TYRP1 | 
| vvp04024 | cAMP信号通路 cAMP signaling pathway  |  ADCY7、EP300、ADCY5、ASIP、ADCY4、MC1R、EDNRB | AKT2、ERBB3 | 
| vvp04310 | Wnt信号通路 Wnt signaling pathway  |  LEF1、TCF7、WNT7B、EP300 | GSK3B | 
| vvp04010 | MAPK信号通路 MAPK signaling pathway  |  NRAS、KITLG、EDNRB、FLT4 | AKT2、HRAS、NRAS、GSK3B、ERBB3 | 
| vvp04151 | PI3K-Akt信号通路 PI3K-Akt signaling pathway  |  NRAS、KITLG、FLT4、THBS3 | NRAS、AKT2、HRAS | 
Fig. 6
Results of NRAS and HRAS protein expression assays A.Western blot. B.Comparison of Western blot and proteomic analysis results: x-axis represents proteins, y-axis (left, bar chart) shows relative expression levels of NRAS and HRAS measured by Western blot, and y-axis (right, line graph) shows expression levels measured by proteomic analysis"
														Table 6
Overlapping DEGs and DEPs with consistent expression trends"
| 象限 Quadrant  |  基因Gene | P值P value | 转录组Transcriptome | 蛋白质组Proteome | |||
| log2FC | Regulation | log2FC | Regulation | ||||
| 3 | NRAS | 0.001 7 | -1.047 8 | DOWN | -0.297 3 | DOWN | |
| KRT84 | 0.015 9 | -4.806 3 | DOWN | -0.557 4 | DOWN | ||
| 7 | DYNC1 | 0.000 2 | 1.364 6 | UP | 0.274 4 | UP | |
| EEPD1 | 0.000 6 | 1.898 7 | UP | 0.318 5 | UP | ||
| UPP1 | 0.000 6 | 1.053 5 | UP | 0.315 1 | UP | ||
| CD200 | 0.000 9 | 1.088 5 | UP | 0.386 8 | UP | ||
| RBM47 | 0.001 0 | 1.183 9 | UP | 1.881 5 | UP | ||
| FGB | 0.005 7 | 2.058 5 | UP | 0.405 4 | UP | ||
| FGG | 0.006 0 | 1.188 8 | UP | 0.379 5 | UP | ||
| LCLAT1 | 0.018 7 | 1.009 6 | UP | 0.678 9 | UP | ||
| TYRP1 | 0.028 6 | 2.454 2 | UP | 0.359 7 | UP | ||
| CSRP3 | 0.033 0 | 3.395 8 | UP | 0.455 0 | UP | ||
| 1 | 鲍加荣. 赤狐和银黑狐毛色差异分析、色素基因克隆及TYRP1功能初步研究[D]. 北京: 中国农业科学院, 2015. | 
| BAO J R. Analyzing coat color differences between red and silver fox (Vulpes vulpes), pigment genes cloning and tentative functional investigation of TYRP1[D]. Beijing: Chinese Academy of Agriculture Sciences, 2015. (in Chinese) | |
| 2 | 孙佳钰, 李佳鹏, 刘庆, 等. 银黑狐和北美赤狐毛绒品质的差异分析[J/OL]. 经济动物学报, 2025: 1-7. [2025-05-08]. http://kns.cnki.net/kcms/detail/22.1258.S.20250415.1448.004.html. | 
| SUN J Y, LI J P, LIU Q, et al. Analysis of differences in fur quality between silver fox and red fox[J/OL]. Journal of economic animal, 2025: 1-7. [2025-05-08]. http://kns.cnki.net/kcms/detail/22.1258.S.20250415.1448.004.html. (in Chinese) | |
| 3 |  
											  KLUNGLAND H ,  VAGE D I .  Pigmentary switches in domestic animal species[J]. Ann N Y Acad Sci, 2003, 994 (1): 331- 338. 
																							 doi: 10.1111/j.1749-6632.2003.tb03197.x  | 
										
| 4 |  
											  MICHAEL H ,  TORSTEN S .  The genetic and evolutionary basis of colour variation in vertebrates[J]. Cell Mol Life Sci, 2010, 67 (15): 2591- 2603. 
																							 doi: 10.1007/s00018-010-0333-7  | 
										
| 5 |  
											  BRADBURY M W ,  FABRICANT J D .  Changes in melanin granules in the fox due to coat color mutations[J]. J Hered, 1988, 79 (2): 133- 136. 
																							 doi: 10.1093/oxfordjournals.jhered.a110471  | 
										
| 6 | ZHANG Y , WU H , YU L . Progress on coat color regulation mechanism and its association with the adaptive evolution in mammals[J]. Yi Chuan, 2021, 43 (2): 118- 133. | 
| 7 | RENLEI J , YAXIONG T . Melanocortin-1 receptor mutations and pigmentation: insights from large animals[J]. Prog Mol Biol Transl Sci, 2022, 189 (1): 179- 213. | 
| 8 | 侯佳妮. 蓝狐KIT、KITLG及EDNRB基因的克隆及与显性白毛色突变的相关性分析[D]. 长春: 吉林大学, 2014. | 
| HOU J N. Cloning of genes KIT, KITLG, EDNRB and their correlationto the dominant white coat color in blue fox[D]. Changchun: Jilin University, 2014. (in Chinese) | |
| 9 | 洪支林. 北极白狐毛色季节性变化候选基因WNT5A的功能验证[D]. 秦皇岛: 河北科技师范学院, 2024. | 
| HONG Z L. Functional verification of the candidategene WNT5A for seasonal changes of coatcolor in arctic white fox (Vulpes lagopus)[D]. Qinghuangdao: Hebei Normal University of Science & Technology, 2024. (in Chinese) | |
| 10 | 王瑞宁. 北极狐Wnt3a基因在黑色素形成过程中的作用及机制研究[D]. 秦皇岛: 河北科技师范学院, 2020. | 
| WANG R N. The role and mechanism of arctic fox Wnt3a gene in the process of melanin formation[D]. Qinghuangdao: Hebei Normal University of Science & Technology, 2020. (in Chinese) | |
| 11 |  
											 鲁秀, 张名爱, 孔敏, 等.  基于转录组和蛋白质组分析筛选五龙鹅产蛋相关候选基因[J]. 畜牧兽医学报, 2025, 56 (1): 232- 245. 
																							 doi: 10.11843/j.issn.0366-6964.2025.01.022  | 
										
|  
											  LU X ,  ZHANG M A ,  KONG M , et al.  Screening for candidate genes related to egg production in wulong geese based on transcriptome and proteome analyses[J]. Acta Veterinaria et Zootechnica Sinica, 2025, 56 (1): 232- 245. 
																							 doi: 10.11843/j.issn.0366-6964.2025.01.022  | 
										|
| 12 |  
											 蒋婷, 李文东, 李兴起, 等.  转录组和蛋白组筛选就巢鸡卵巢发育候选基因及其调控网络构建[J]. 畜牧兽医学报, 2024, 55 (11): 4950- 4967. 
																							 doi: 10.11843/j.issn.0366-6964.2024.11.015  | 
										
|  
											  JIANG T ,  LI E D ,  LI X Q , et al.  Screening candidate genes for ovarian development and constructing regulatory network in nesting chickens by transcriptome and proteome[J]. Acta Veterinaria et Zootechnica Sinica, 2024, 55 (11): 4950- 4967. 
																							 doi: 10.11843/j.issn.0366-6964.2024.11.015  | 
										|
| 13 |  
											  LIAO R J ,  YOU P ,  WENG K , et al.  TMT labeling under acidic ph overcomes detrimental overlabeling and improves peptide identification rates[J]. Anal Chem, 2023, 95 (28): 10595- 10602. 
																							 doi: 10.1021/acs.analchem.3c00525  | 
										
| 14 |  
											  ZHAO X Y ,  JIA W L ,  WANG J Y , et al.  Identification of a candidate gene regulating intramuscular fat content in pigs through the integrative analysis of transcriptomics and proteomics data[J]. J Agric Food Chem, 2023, 71 (48): 19154- 19164. 
																							 doi: 10.1021/acs.jafc.3c05806  | 
										
| 15 | QIN P , PAN Z H , ZHANG W , et al. Integrative proteomic and transcriptomic analysis in the female goat ovary to explore the onset of puberty[J]. J Proteomics, 2024, 1 (301): 105183- 105195. | 
| 16 | 焦丽媛. 长毛兔毛色变化的色度分析[D]. 泰安: 山东农业大学, 2024. | 
| JIAO L Y. Chromatism analysis of coat color variation in angora rabbits[D]. Taian: Shandong Agricultural University, 2024. (in Chinese) | |
| 17 | 陈旭, 董依萌, 邢秀梅, 等. 梅花鹿SCF基因参与色素合成的作用研究[J]. 中国畜牧兽医, 2023, 50 (9): 3663- 3670. | 
| CHEN X , DONG Y M , XING X M , et al. Study on the role of SCF gene in pigment synthesis in sika deer[J]. China Animal Husbandry and Veterinary Medicine, 2023, 50 (9): 3663- 3670. | |
| 18 |  
											 陈灿灿, 蒋婧, 孙晓燕, 等.  AGRP基因在山羊组织表达及其对黑色素生成的作用机制[J]. 畜牧兽医学报, 2023, 54 (4): 1441- 1451. 
																							 doi: 10.11843/j.issn.0366-6964.2023.04.009  | 
										
|  
											  CHEN C C ,  JIANG J ,  SUN X Y , et al.  Expression of AGRP gene in goat tissue and its action mechanism on melanin production[J]. Acta Veterinaria et Zootechnica Sinica, 2023, 54 (4): 1441- 1451. 
																							 doi: 10.11843/j.issn.0366-6964.2023.04.009  | 
										|
| 19 | HONG Z L , WANG D X , QIAO X , et al. Wnt5a negatively regulates melanogenesis in primary arctic fox epidermal melanocytes[J]. Gene, 2025, 934 (1): 149045- 149055. | 
| 20 |  
											  LIANG X Y ,  LAN J ,  XU M N , et al.  Impact of KIT editing on coat pigmentation and fresh meat color in yorkshire pigs[J]. Crispr J, 2022, 5 (6): 825- 842. 
																							 doi: 10.1089/crispr.2022.0039  | 
										
| 21 | 耿晓文, 徐硕辉, 张志远, 等. 鸡miR-203a的生物信息学分析及其对黑色素沉积作用[J]. 河南农业大学学报, 2025, 59 (3): 434- 443. | 
| GENG X W , XU S H , ZHANG Z Y , et al. Bioinformatics and analysis of melanin deposition of chicken miR-203a[J]. Journal of Henan Agricultural University, 2025, 59 (3): 434- 443. | |
| 22 | YAO L D , BAO S X , HONG W J , et al. Transcriptome profiling analysis reveals key genes of different coat color in sheep skin[J]. Peer J, 2019, 7 (5): e8077. | 
| 23 |  
											  KUMARI S ,  TIEN GUAN THUN S ,  KUMAR VERMA N , et al.  Melanogenes is inhibitors[J]. Acta Derm Venereol, 2018, 98 (10): 924- 931. 
																							 doi: 10.2340/00015555-3002  | 
										
| 24 |  
											  GODING C R ,  ARNHEITER H .  MITF-the first 25 years[J]. Genes Dev, 2019, 33 (15-16): 983- 1007. 
																							 doi: 10.1101/gad.324657.119  | 
										
| 25 |  
											  LI J P ,  CHEN W ,  WU S F , et al.  Differential expression of MC1R gene in liaoning cashmere goats with different coat colors[J]. Anim Biotechnol, 2019, 30 (3): 273- 278. 
																							 doi: 10.1080/10495398.2018.1485681  | 
										
| 26 |  
											  KURAMOTO T ,  KITADA K ,  INUI T , et al.  Attractin/mahogany/zitter plays a critical role in myelination of the central nervous system[J]. Proc Natl Acad Sci U S A, 2001, 98 (2): 559- 564. 
																							 doi: 10.1073/pnas.98.2.559  | 
										
| 27 | 陈灿灿, 蒋婧, 孙晓燕, 等. 酉州乌羊五个组织的权重基因共表达网络分析[J]. 农业生物技术学报, 2023, 31 (7): 1450- 1463. | 
| CHEN C C , JIANG J , SUN X Y , et al. Weighted gene co-expression network analysis of five tissues in youzhou dark goat(capra hircus)[J]. Journal of Agricultural Biotechnology, 2023, 31 (7): 1450- 1463. | |
| 28 | JEONG H S , CHOI H R , YUN H Y , et al. Ceramide PC102 inhibits melanin synthesis via proteasomal degradation of microphthalmia-associated transcription factor and tyrosinase[J]. Mol Cell Biochem, 2013, 375 (1-2): 81- 87. | 
| 29 |  
											  CHO B R ,  JUN H J ,  THACH T T , et al.  Betaine reduces cellular melanin content via suppression of microphthalmia-associated transcription factor in B16-F1 murine melanocytes[J]. Food Sci Biotechnol, 2017, 26 (5): 1391- 1397. 
																							 doi: 10.1007/s10068-017-0171-6  | 
										
| 30 |  
											  AOKI H ,  MOTOHASHI T ,  YOSHIMURA N , et al.  Cooperative and indispensable roles of endothelin 3 and KIT signalings in melanocyte development[J]. Dev Dyn, 2005, 233 (2): 407- 417. 
																							 doi: 10.1002/dvdy.20340  | 
										
| 31 |  
											 耿建军, 白俊明, 范瑞文, 等.  内皮素-3对羊驼黑色素细胞特征及细胞内毛色基因表达的影响[J]. 畜牧兽医学报, 2013, 44 (7): 1070- 1077. 
																							 doi: 10.11843/j.issn.0366-6964.2013.07.012  | 
										
|  
											  GENG J J ,  BAI J M ,  FAN R W , et al.  The effects of endothelin-3 on the melanocyte characteristic and expression of hair color genes in melanocytes from alpaca(lama pacos)in vitro[J]. Acta Veterinaria et Zootechnica Sinica, 2013, 44 (7): 1070- 1077. 
																							 doi: 10.11843/j.issn.0366-6964.2013.07.012  | 
										|
| 32 |  
											  BUAC K ,  XU M ,  CRONIN J , et al.  NRG1/ERBB3 signaling in melanocyte development and melanoma: inhibition of differentiation and promotion of proliferation[J]. Pigment Cell Melanoma Res, 2009, 22 (6): 773- 784. 
																							 doi: 10.1111/j.1755-148X.2009.00616.x  | 
										
| 33 |  
											  KAELIN C B ,  XU X ,  HONG L Z , et al.  Specifying and sustaining pigmentation patterns in domestic and wild cats[J]. Science, 2012, 337 (6101): 1536- 1541. 
																							 doi: 10.1126/science.1220893  | 
										
| 34 | 韩敏振. 牦牛毛色候选基因的筛选及其多态性研究[D]. 西宁: 青海大学, 2022. | 
| HAN M Z. Study on screening of candidate coat color genes andpolymorphisms in yaks[D]. Xining: Qinghai University, 2022. (in Chinese) | |
| 35 |  
											 于凤姣, 刘开东, 宋伟杰, 等.  miR-137靶向MITF调控山羊黑色素细胞生成黑色素的机制研究[J]. 畜牧兽医学报, 2025, 56 (1): 189- 200. 
																							 doi: 10.11843/j.issn.0366-6964.2025.01.018  | 
										
|  
											  YU F J ,  LIU K D ,  SONG W J , et al.  Mechanism of mir-137 targeting mitf regulating melanogenesis in goat melanocytes[J]. Acta Veterinaria et Zootechnica Sinica, 2025, 56 (1): 189- 200. 
																							 doi: 10.11843/j.issn.0366-6964.2025.01.018  | 
										|
| 36 |  
											  LAI X L ,  WICHERS HARRY J ,  MONTSERRAT S , et al.  Structure and function of human tyrosinase and tyrosinase-related proteins[J]. Chemistry, 2018, 24 (1): 47- 55. 
																							 doi: 10.1002/chem.201704410  | 
										
| 37 |  
											  LI J Y ,  BERTRAND B ,  SYLVAIN M , et al.  A missense mutation in TYRP1 causes the chocolate plumage color in chicken and alters melanosome structure[J]. Pigment Cell Melanoma Res, 2019, 32 (3): 381- 390. 
																							 doi: 10.1111/pcmr.12753  | 
										
| 38 | WANG L D , ZHOU S Z , LIU G S , et al. The mechanisms of fur development and color formation in american mink revealed using comparative transcriptomics[J]. Animals (Basel), 2022, 12 (22): 3088- 3097. | 
| 39 |  
											  EISFELD A K ,  SCHWIND S ,  HOAG K W , et al.  NRAS isoforms differentially affect downstream pathways, cell growth, and cell transformation[J]. Proc Natl Acad Sci U S A, 2014, 111 (11): 4179- 4184. 
																							 doi: 10.1073/pnas.1401727111  | 
										
| 40 |  
											  KWONG L N ,  COSTELLO J C ,  LIU H , et al.  Oncogenic NRAS signaling differentially regulates survival and proliferation in melanoma[J]. Nat Med, 2012, 18 (10): 1503- 1510. 
																							 doi: 10.1038/nm.2941  | 
										
| 41 |  
											  BAI S C ,  HU S S ,  DAI Y Y , et al.  NRAS promotes the proliferation of melanocytes to increase melanin deposition in rex rabbits[J]. Genome, 2023, 66 (1): 1- 10. 
																							 doi: 10.1139/gen-2021-0111  | 
										
| [1] | ZHENG Yunchang, HOU Ruilin, LIANG Xiaohe, YANG Lidan, ZHANG Yinjiao, HUO Haonan, CHEN Weina, ZHANG Cui, LI Shijie. Analysis of Monoallelic Expression and DNA Methylation Status of Bovine FOXP2 Gene [J]. Acta Veterinaria et Zootechnica Sinica, 2025, 56(9): 4369-4378. | 
| [2] | LIU Xinyue, LI Danni, ZONG Ying, SHI Kun, LI Jianming, DIAO Naichao, ZENG Fanli, DU Rui. Transcriptome Analysis of RAW264.7 Macrophages Infected with Rv3435c Recombinant Mycobacterium smegmatis [J]. Acta Veterinaria et Zootechnica Sinica, 2025, 56(9): 4657-4672. | 
| [3] | FAN Jing, LI Wei, ZHU Yan, Wudubala , SHI Jiahui, Husile , WU Jianghong. Study on Rumen Morphological Changes and Gene Expression Differences in Hu Sheep at Different Developmental Stages [J]. Acta Veterinaria et Zootechnica Sinica, 2025, 56(8): 3773-3786. | 
| [4] | DONG Jianing, HU Yingfan, DOU Yufei, LI Jun, SHI Lei, REN Youshe. Effects of Excessive Selenium on Autophagy of Leydig Cells in Sheep through PI3K/AKT/FoxO1 Pathway [J]. Acta Veterinaria et Zootechnica Sinica, 2025, 56(8): 3837-3848. | 
| [5] | LIU Sha, SU Meng, GAO Qianmei, SONG Danli, ZHAO Guiping, LI Jianhui, LI Qinghe. Transcriptome Analysis of Chicken Macrophages after SIRT1 Activated [J]. Acta Veterinaria et Zootechnica Sinica, 2025, 56(6): 2661-2671. | 
| [6] | LIU Zilong, LI Qiao, WU Yi, WANG Huihui, LI Taotao, MA Youji. Transcriptomics Reveals the Effects of Chinese Herbal Feed Additives on Bile Acids Metabolism and Immune Function in Hu Sheep Liver Tissue [J]. Acta Veterinaria et Zootechnica Sinica, 2025, 56(6): 3014-3026. | 
| [7] | SU Meng, LIU Sha, SONG Danli, GAO Qianmei, ZHENG Maiqing, WEN Jie, ZHAO Guiping, LI Qinghe. Identification of Candidate Genes Associated with Ascites Syndrome in Broilers Based on Transcriptome Sequencing [J]. Acta Veterinaria et Zootechnica Sinica, 2025, 56(2): 559-570. | 
| [8] | HU Hanwen, BAO Tugeqin, REN Xiujuan, DING Wenqi, GONG Wendian, JIA Zijie, SHI Lin, MA Muren, Baorigele , DUGARJAVIIN Manglai, BAI Dongyi. Comparative Study on Muscle Fiber Development Phenotype and Gene Expression Profile of Two Mongolian Horse Populations [J]. Acta Veterinaria et Zootechnica Sinica, 2025, 56(2): 643-656. | 
| [9] | WU Shuang, YIN Na, YU Mohan, PING Yuyu, BAI Hao, CHEN Shihao, CHANG Guobin. The Effect of TRIM39.2 Overexpression on the Transcriptional Expression of Chicken Macrophages [J]. Acta Veterinaria et Zootechnica Sinica, 2025, 56(1): 178-188. | 
| [10] | LU Xiu, ZHANG Ming'ai, KONG Min, ZHANG Jing, WANG Binghan, HOU Zhongyi, TENG Xingyi, JIANG Yajing, FAN Wenlei, WANG Baowei. Screening for Candidate Genes Related to Egg Production in Wulong Geese Based on Transcriptome and Proteome Analyses [J]. Acta Veterinaria et Zootechnica Sinica, 2025, 56(1): 232-245. | 
| [11] | Xiaoxu ZHANG, Hao LI, Pingjie FENG, Hao YANG, Xinyue LI, Ran LÜ, Zhangyuan PAN, Mingxing CHU. Application of Single-Cell Transcriptome Sequencing Technology in Domesticated Animals [J]. Acta Veterinaria et Zootechnica Sinica, 2024, 55(8): 3276-3287. | 
| [12] | Tana AN, Haige HAN, Togtokh MONGKE, Baoyindeligeer MONGKEJARGAL, Wenbo LI, Manglai DUGARJAVIIN. A Review of the Genetic Characteristics of Different Coat Colors in Domestic Horses [J]. Acta Veterinaria et Zootechnica Sinica, 2024, 55(8): 3297-3308. | 
| [13] | Mingmin ZENG, Jun MENG, Yaqi ZENG, Jianwen WANG, Haifeng DENG, Wanlu REN, Yuheng XUE, Tingting SHANG, Feng GAO, Xinkui YAO. Analysis of Serum Proteomics in Early Pregnancy of Yili Horses Based on 4D-DIA Technology [J]. Acta Veterinaria et Zootechnica Sinica, 2024, 55(8): 3493-3502. | 
| [14] | Jing CHEN, Xuebei WU, Dongzhi MIAO, Chi ZHANG, Zhenyu GUO, Ying WANG. Comparative Analysis of Transcriptome of Pigeon Follicles at Early Stage of Laying Interval Reveals Genes Related to Follicular Development [J]. Acta Veterinaria et Zootechnica Sinica, 2024, 55(8): 3503-3515. | 
| [15] | Qilin WANG, Runlai CAO, Weiyang WANG, Bo ZHANG, Zhijie LIU, Xiaoxu WANG. Isolation, Identification and Drug Resistance Analysis of Klebsiella pneumoniae in Aborted Fetuses of Fox [J]. Acta Veterinaria et Zootechnica Sinica, 2024, 55(8): 3640-3648. | 
| Viewed | ||||||
| 
										Full text | 
									
										 | 
								|||||
| 
										Abstract | 
									
										 | 
								|||||